刑務所を出た人たちを受け入れる施設への委託費が、国の予算不足で足りなくなっている問題で、「全国更生保護法人連盟」は、委託費を切り詰める国の方針を「到底受け入れがたい」として、法務省保護局長に対して財源の確保を求める緊急要望書を提出した。要望書は10月31日付。(弁護士ドットコムニュース・一宮俊介)
●各地の施設から上がる不安や悲鳴
危機に直面しているのは、刑務所を出た出所者や、執行猶予付きの判決を受けた人たちが生活する「更生保護施設」や「自立準備ホーム」だ。
これらの施設は、帰る家や仕事がない人たちを一時的に受け入れ、宿泊や食事を提供し、就職活動を支援するなどして社会復帰を後押ししている。
しかし、多くの施設が運営資金として頼る国の委託費は、今年度の当初予算で前年度の約53億9200万円から8900万円減少。これを受けて、法務省は全国の施設に委託費を切り詰める方針を伝えた。現場からは、不安や悲鳴が上がっている。
この状況を踏まえて、全国102の更生保護施設が加盟する「全国更生保護法人連盟」の今福章二理事長が10月31日、法務省の吉川崇保護局長と面会し、方針を見直すよう求める要望書を手渡した。
●「処遇困難化の結果」を看過、「一律の安易な委託」と大きく誤解
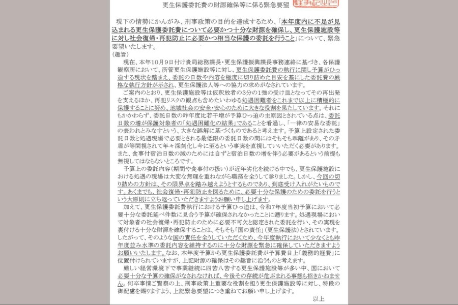
連盟によると、法務省は10月9日付の「事務連絡」で、全国の更生保護施設などに対して、予算のひっ迫を理由に、委託の日数や内容を削減する方針を通知した。
これに対して要望書は、施設が「仮釈放者の3分の1強の受け皿」になっていることや、処遇の難しい人を積極的に支援して地域の安全・安心に貢献していることを説明。
そのうえで、委託日数の増加を「安易な委託」とみなす法務省の姿勢について、次のように反論している。
「委託日数の増が保護対象者の『処遇困難化の結果』であることを看過し、『一律の安易な委託』の表われとみなすという、大きな誤解に基づくものであると考えます」
